Automatic Roll WareHouse System
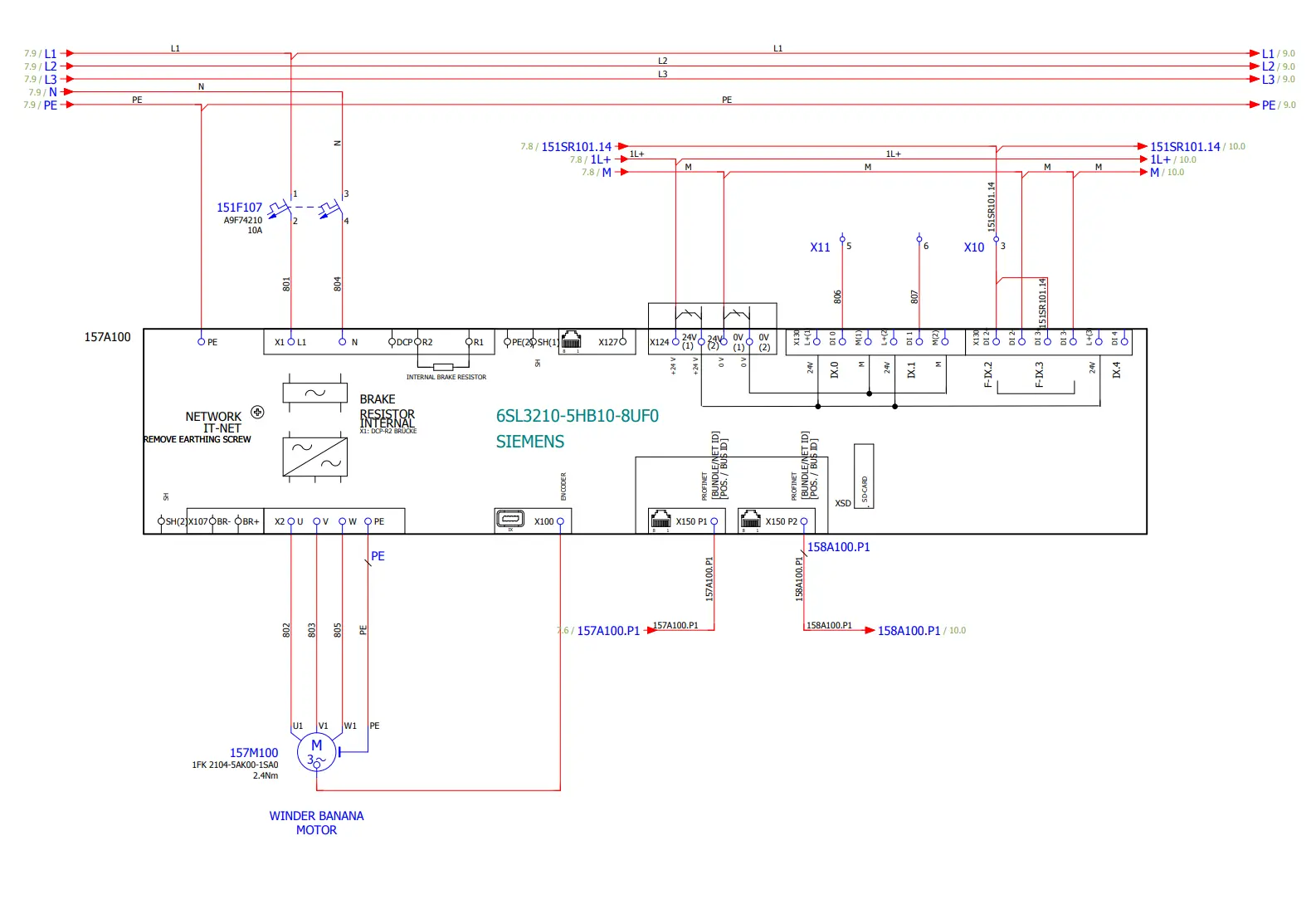
Automatic Roll WareHouse System of textile rollers had been done by using Siemens S71500 , Basic HMI , and 4 axis Siemens SINAMICs drives S7210
this kind of machines used to the rollers in rows to earn more spaces at factories.
